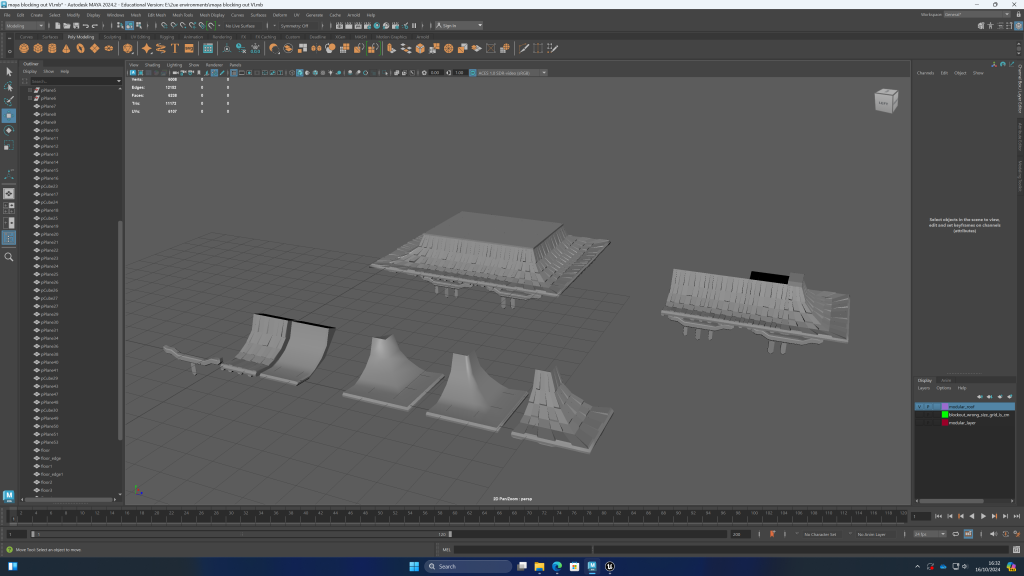
Modular asset creation




Although I am using Maya, I found this Blender tutorial helpful for modeling roof tiles:
How to make easy japanese rooftiles for your project. [Blender 2.9] – YouTube
SimplusMaximus Totalus (2021). How to make easy japanese rooftiles for your project. [Blender 2.9]. [online] YouTube. Available at: https://www.youtube.com/watch?v=E4IodKfftuk [Accessed 17 Oct. 2024].
I received some advice to work out my design in 2d before 3d to save time, so below I have illustrated an idea for the top of the roof and a wooden surrounding of the building itself. I have also been gathering more references as when I was making the tiles in 3d they didn’t properly overlap which took away from the realism. I could have avoided this by simply finding proper references first.

In the toolkit workshop I experimented with storytelling and vinyettes in unreal engine, thinking about where the player would go when presented an en


Leave a Reply